AWAKE: A Bounded, Self-Evolving Software System (Non-AGI)
This paper positions AWAKE outside the paradigm of Artificial General Intelligence and autonomous agents. Rather than pursuing intelligence, goal formation, or world modeling, AWAKE exemplifies a constrained evolutionary software system whose behavior is fully governed by a human-defined prompt, strict validation rules, and an immutable execution core. The work is intended for researchers and practitioners interested in safe autonomy, long-lived infrastructure, and the design of systems that can adapt over time without sacrificing predictability, auditability, or human oversight.
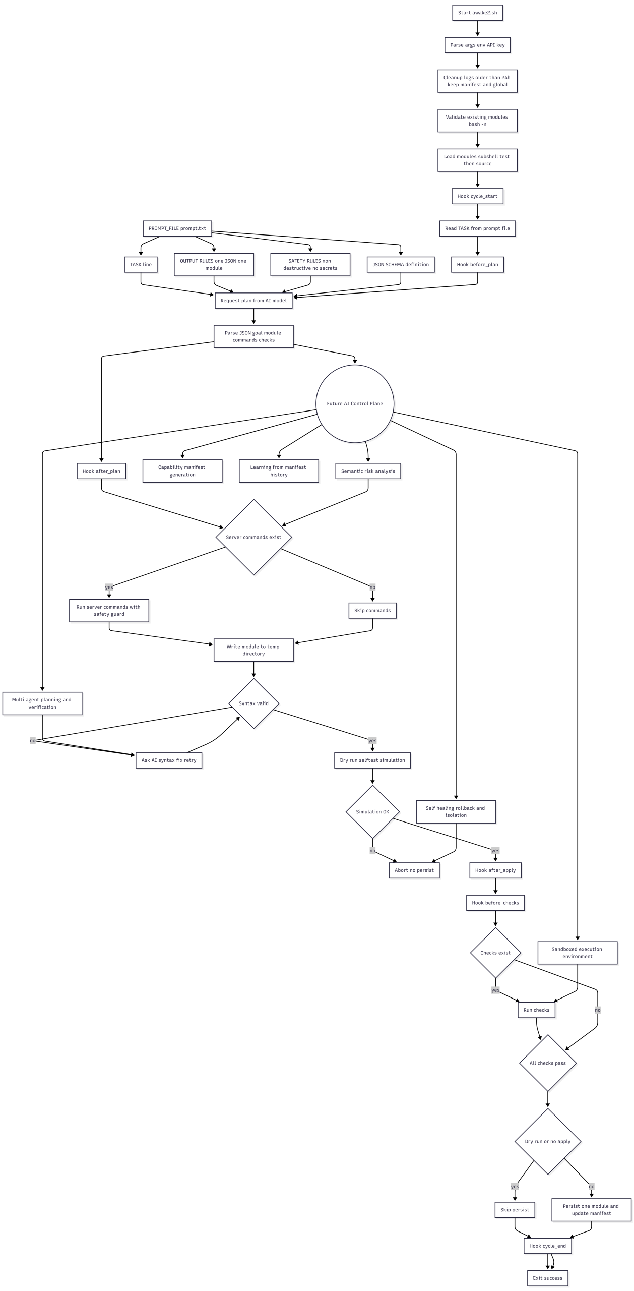
This diagram represents the schema of the AWAKE script: an autonomous system that continuously upgrades itself based on an initial guiding prompt — ‘TASK: Improve yourself by adding ONE safe server-side capability that helps you survive in the digital world
